切换至医药企业界面
分子生物学实验
Basic Scientific Research
DNA pull-down 实验服务
标签蛋白 Pull-down 实验服务
类器官研究
透射电镜(TEM)
外泌体研究
lncRNA研究
原位杂交(ISH)实验服务
BiFC、TriFC(双/三分子荧光互补技术)
血常规、血生化、血凝检测
RIP 实验服务
EMSA实验服务
分子机制实验整体解决方案
流式细胞术实验服务
细胞能量代谢分析(Seahorse)
大小鼠无创血压检测
辐照研究
小动物核磁成像MRI
小动物microCT
小动物超声检测
动物模型制备
动物实验
动物行为学综合解决方案
western blot实验服务
整体实验服务解决方案
circRNA研究
慢病毒、腺病毒、腺相关病毒转染
荧光素酶报告基因实验服务
细胞增殖检测综合解决方案
裸小鼠移植瘤、普通小鼠荷瘤、癌转移动物模型
免疫荧光(IF)实验服务
细胞划痕实验服务
ELISA 实验服务
siRNA、shRNA转染
PCR 实验服务
代谢组学
药代动力学试验外包(PK试验)
细胞死亡方式研究综合解决方案
细胞层面药效筛选综合解决方案
细胞实验
免疫组化(IHC)实验服务
流式细胞术检测细胞亚型
流式细胞术检测巨噬细胞极化
氧化应激研究(ROS检测)
自噬研究
小管形成实验
EdU检测细胞增殖
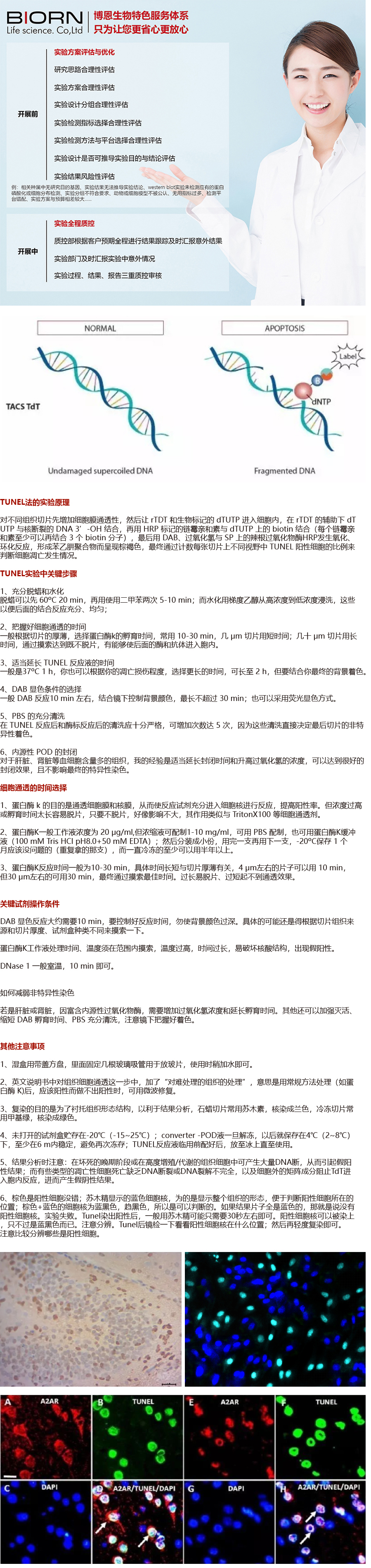
TUNEL染色
免疫共沉淀(co-IP)实验服务
NO(RNS)检测
流式细胞术检测周期
流式细胞术检测凋亡
病理切片染色
克隆形成实验
蛋白泛素化检测
流式细胞术检测小胶质细胞极化
流式细胞术检测T细胞极化
Transwell 实验服务
细胞焦亡研究
染色质免疫沉淀ChIP 实验服务
RNA pull-down 实验服务
小动物活体成像
扫描微信二维码
快速添加商务部专员,高效快捷沟通您的项目
TUNEL染色
探索生命空间,助力基础研究

1111.jpg

E-mail
biornservice@163.com
TEL: 86-025-52169496
17302579479
在线QQ客服
微信扫描二维码直接联系专属客服
返回顶部