地址:南京市雨花台区长虹路445号6号楼
电话:86-025-52169496
传真:86-025-52169496
业务咨询专线:17302579479
邮编:210000
邮箱:biornservice@163.com
分子生物学实验
● 细胞实验
● 分子机制实验整体解决方案
● 整体实验服务解决方案
● western blot实验服务
● PCR 实验服务
● 细胞增殖检测综合解决方案
● 免疫组化(IHC)实验服务
● 细胞层面药效筛选综合解决方案
● 细胞死亡方式研究综合解决方案
● ELISA 实验服务
● 免疫共沉淀(co-IP)实验服务
● 免疫荧光(IF)实验服务
● 流式细胞术实验服务
● 荧光素酶报告基因实验服务
● 原位杂交(ISH)实验服务
● 染色质免疫沉淀ChIP 实验服务
● RIP 实验服务
● EMSA实验服务
● RNA pull-down 实验服务
● 标签蛋白 Pull-down 实验服务
● DNA pull-down 实验服务
● Transwell 实验服务
● 细胞划痕实验服务
● 动物行为学综合解决方案
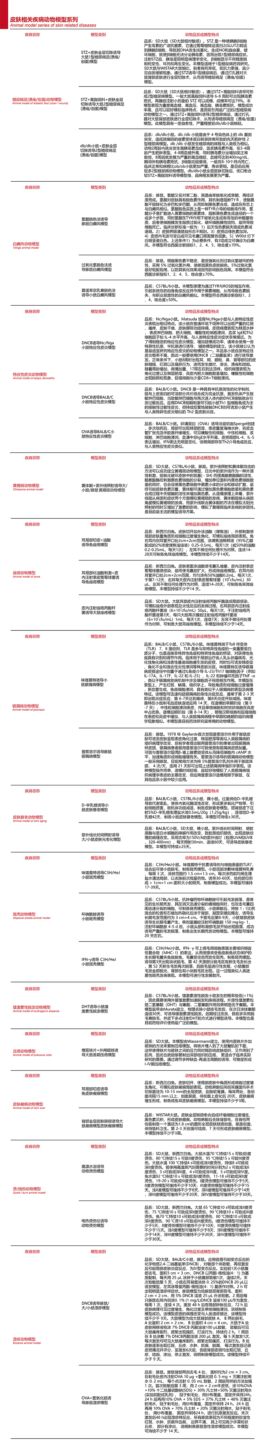
● 动物实验
● 裸小鼠移植瘤、普通小鼠荷瘤、癌转移动物模型
● 自噬研究
● 细胞焦亡研究
● circRNA研究
● lncRNA研究
● 外泌体研究
● 类器官研究
● 小动物超声检测
● 小动物活体成像
● 小动物microCT
● 小动物核磁成像MRI
● 动物模型制备
● 流式细胞术检测周期
● 流式细胞术检测细胞亚型
● 流式细胞术检测凋亡
● 流式细胞术检测巨噬细胞极化
● 流式细胞术检测小胶质细胞极化
● 流式细胞术检测T细胞极化
● EdU检测细胞增殖
● 克隆形成实验
● 小管形成实验
● siRNA、shRNA转染
● 慢病毒、腺病毒、腺相关病毒转染
● TUNEL染色
● NO(RNS)检测
● 氧化应激研究(ROS检测)
● 细胞能量代谢分析(Seahorse)
● 大小鼠无创血压检测
● 蛋白泛素化检测
● 代谢组学
● 药代动力学试验外包(PK试验)
● 病理切片染色
● 血常规、血生化、血凝检测
● BiFC、TriFC(双/三分子荧光互补技术)
● 透射电镜(TEM)
● 辐照研究



















E-mail