切换至医药企业界面 此处可切换界面
临床前药效学研究
Preclinical Pharmacodynamics Research
抗炎镇痛药效筛选实验综合解决方案
 
动物行为学综合解决方案
 
扫描微信二维码
快速添加商务部专员,高效快捷沟通您的项目
疼痛动物实验综合解决方案
Integrated animal experimental solutions for pain

服务简介

动物实验外包服务是面向科研研究与生物医药研发需求提供的综合性实验技术服务。围绕客户在疾病模型构建、药效评价、机制研究、指标检测及结果分析等方面的实验需求,提供从前期方案沟通、实验设计、动物实验实施到后期数据整理与报告交付的全流程服务支持。通过标准化的实验管理和规范化的项目执行,帮助客户提高实验效率,缩短项目周期,降低自主开展动物实验所需的人力、时间及管理成本。


注意事项

动物造模后较为脆弱,为避免售后问题,我们不对外出售造模后动物,我们提供的是包括动物模型制备、干预、取材、检测等后续整套的服务。


服务适用场景

本服务适用于基础科研、药理药效评价、疾病机制研究、生物医药研发、候选药物筛选、功能验证及项目IND申报配套实验等多类研究场景。针对客户在动物模型构建、给药干预、表型观察、样本采集、终点检测及数据分析等环节中的实际需求,可提供与研究目标相匹配的实验服务方案,满足不同阶段科研项目与研发项目的实施要求。


适用客户类型

本服务适用于医药企业、biotech企业、高校、科研院所、医院科研团队及其他有动物实验研究需求的单位。


服务流程

服务流程.jpg


流程说明

客户提出项目需求后,我方根据研究目的、实验周期、动物种属、模型类型、分组设计、给药方式、观察指标及检测内容等信息,对项目可行性进行综合评估,并结合实验实施条件提出相应优化建议。待双方就实验内容、执行周期、交付标准及服务要求达成一致后,进入正式实施阶段。


项目实施过程中,将按照确认后的实验方案开展动物实验相关工作,包括造模、分组、干预、观察、样本采集、检测分析及结果整理等内容。实验完成后,对原始数据、检测结果和相关实验资料进行系统整理与统计分析,形成规范化交付材料。


需要特别说明的是,动物在完成造模后通常处于相对脆弱状态,容易受到运输条件、环境变化、饲养差异及应激反应等因素影响,从而对模型稳定性和后续实验结果产生干扰。为降低由此带来的实验风险和售后争议,我们不单独出售造模后的动物,而是以配套实验服务的形式完成后续观察、检测、取材及数据输出,确保实验过程更加可控,实验结果更加稳定,交付内容更加完整。


疼痛动物实验综合解决方案
Integrated animal experimental solutions for pain
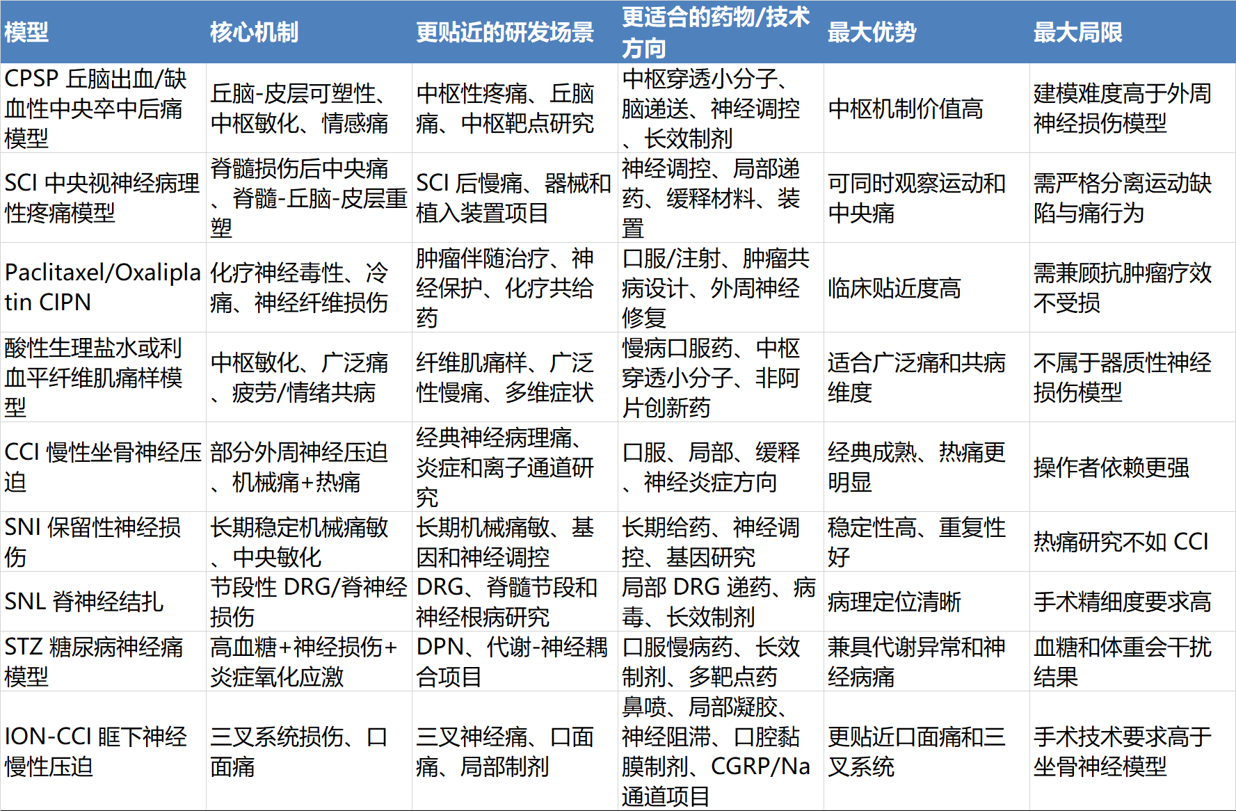
适应症分类模型名称推荐种属/品系动物种属/品系、造模方法、治疗周期、阳性药推荐、模型特点使用该模型进行研究的新药或同适应症新药
中枢性疼痛/卒中后疼痛
丘脑出血/缺血性中央卒中后痛(CPSP)模型大鼠:SD;小鼠:C57BL/6。

种属/品系优势-劣势-特点-应用建议

最适合中央痛、丘脑痛和中枢敏化;大鼠行为窗口更稳,小鼠便于遗传通路。模型建立难度高于CCI/SNI,但对中枢靶点更有价值。

造模方法

在丘脑VPL/VPM等区域注射胶原酶、内皮素或造成局灶缺血/出血,继发长期机械冷痛敏和感觉异常。

治疗周期推荐与分析

建议造模后1–8周连续评估;中枢调节药、神经调控或长效制剂宜做中长期给药。

阳性药推荐与分析

阳性药:加巴喷丁、普瑞巴林、度洛西汀可作症状学对照;若研究中枢NMDA/微胶质靶点,可加氯胺酮/米诺环素工具对照。

模型差异、研发目的与剂型推荐

与外周神经病理痛不同,CPSP更强调丘脑-皮层可塑性和情感痛;适合中枢穿透小分子、脑递送、神经调控和长效制剂。

推荐检测指标

机械/冷痛、感觉异常、丘脑/皮层电生理、微胶质、NMDA/BDNF、MRI/DTI。

CN-105(Aegis CN, LLC)

BIIB093/静脉格列本脲(Biogen)

中枢性疼痛/脊髓损伤后痛SCI中央神经病理性疼痛模型大鼠最成熟;小鼠适合遗传;猪用于器械/电刺激转化。

种属/品系优势-劣势-特点-应用建议

可同时观察运动损伤和中央痛,是中枢性慢痛的重要平台;但需将运动缺陷与痛行为分离。大鼠最适合药效,猪适合器械。

造模方法

脊髓挫伤或压迫后,数周形成持续机械/冷痛和触诱发痛,伴脊髓-丘脑-皮层重塑。

治疗周期推荐与分析

通常伤后1周起进入痛敏期,治疗建议2–8周;神经调控和植入装置需更长。

阳性药推荐与分析

阳性药:普瑞巴林、加巴喷丁、度洛西汀;神经调控项目设置标准康复/电刺激阳性。

模型差异、研发目的与剂型推荐

较CPSP更适合SCI相关中枢痛和器械,较CCI/SNI更突出中枢胶质和脊髓上行通路。适合神经调控、局部递药、缓释材料。

推荐检测指标

机械/冷痛、CPP/CPA、脊髓胶质、上行通路电生理、运动评分、MRI

LY3556050(Eli Lilly)

ST-503(Sangamo Therapeutics)

Engensis/VM202(Helixmith)

化疗诱导周围神经病Paclitaxel/Oxaliplatin CIPN小鼠:C57BL/6;大鼠:SD。

种属/品系优势-劣势-特点-应用建议

最贴近肿瘤伴随治疗场景,适合感觉神经毒性和冷痛;需兼顾肿瘤药相互作用。建议做外周神经保护和非镇静镇痛。

造模方法

反复给予紫杉醇、奥沙利铂等诱导机械痛、冷痛和神经纤维损伤。

治疗周期推荐与分析

可在化疗同期预防给药,也可在痛敏出现后治疗1–4周。

阳性药推荐与分析

阳性药:度洛西汀临床关联度最高;加巴喷丁/普瑞巴林为对照但临床相关性稍弱。

模型差异、研发目的与剂型推荐

与CCI/SNI不同,本模型更适合神经毒性防护、肿瘤共给药、外周神经修复;适合口服/注射和肿瘤共病设计。

推荐检测指标

机械/冷痛、IENF密度、神经传导、体重、抗肿瘤疗效不受损验证

LY3556050(Eli Lilly)

Engensis/VM202(Helixmith)

ST-503(Sangamo Therapeutics)

慢性广泛性疼痛/纤维肌痛样
酸性生理盐水或利血平纤维肌痛样模型大鼠:SD;小鼠:C57BL/6。

种属/品系优势-劣势-特点-应用建议

适合广泛痛、疲劳和情绪共病研究,尤其适合中枢敏化;组织损伤轻、慢性化明显,但与器质性神经损伤不同。

造模方法

重复肌内注射酸性生理盐水,或反复利血平给药,诱导广泛机械痛敏和疲劳样表型。

治疗周期推荐与分析

建议建模后1–4周给药;适合慢病口服药和中枢穿透小分子。

阳性药推荐与分析

阳性药:度洛西汀、普瑞巴林、米那普仑;若关注疲劳/睡眠,可加褪黑素或促觉醒/促睡眠策略对照。

模型差异、研发目的与剂型推荐

较CFA/CCI更偏中枢敏化和全身化疼痛,适合多维症状药物、睡眠-疼痛共病研究和非阿片创新药。

推荐检测指标

全身机械痛、疲劳/自主活动、焦虑抑郁行为、脊髓/脑胶质、单胺和睡眠指标。

LY3556050(Eli Lilly)

ST-503(Sangamo Therapeutics)

Engensis/VM202(Helixmith)

神经病理性疼痛
CCI慢性坐骨神经压迫大鼠:SD/Wistar经典;小鼠:C57BL/6。

种属/品系优势-劣势-特点-应用建议

兼具机械痛和热痛;手术力度差异会影响稳定性。大鼠最成熟,适合药效和组织学;小鼠适合遗传背景。

造模方法

暴露坐骨神经后以铬制肠线等轻度多点结扎,形成持续性部分压迫损伤。

治疗周期推荐与分析

镇痛药通常术后1–14 d开始,连续3–21 d;若做长效缓释制剂,至少覆盖痛敏稳定期。

阳性药推荐与分析

阳性药:加巴喷丁、普瑞巴林、度洛西汀、阿米替林;局部镇痛可用利多卡因/辣椒素工具对照。

模型差异、研发目的与剂型推荐

相较SNI,CCI热痛更明显、机械痛稳定但操作者依赖更强;适合口服、局部、缓释和神经炎症方向。

推荐检测指标

机械阈(von Frey)、热痛(Hargreaves)、冷痛、行走分析、DRG/脊髓炎症、离子通道与胶质活化。

LY3556050(Eli Lilly)

ST-503(Sangamo Therapeutics)

Engensis/VM202(Helixmith)

神经病理性疼痛SNI保留性神经损伤大鼠/小鼠均可。

种属/品系优势-劣势-特点-应用建议

机械痛稳定、重复性高,对长期痛敏研究优于CCI;热痛较弱。适合长期机械痛敏和中央敏化研究。

造模方法

切断胫神经和腓总神经,保留腓肠神经。

治疗周期推荐与分析

术后1–3 d可见稳定机械痛,药物可持续1–4周。

阳性药推荐与分析

阳性药:加巴喷丁、普瑞巴林、度洛西汀。

模型差异、研发目的与剂型推荐

比CCI更稳定、运动干扰更少,适合长期机械痛敏、神经调控和基因研究;热痛研究不如CCI。

推荐检测指标

机械阈、冷痛、步态、DRG/脊髓胶质和神经炎症、脑痛觉回路。

LY3556050(Eli Lilly)

ST-503(Sangamo Therapeutics)

Engensis/VM202(Helixmith)

神经病理性疼痛SNL脊神经结扎大鼠最成熟;小鼠也可。

种属/品系优势-劣势-特点-应用建议

机械痛强、病理定位清晰,适合DRG和节段性机制;但手术精细度要求高。

造模方法

结扎L5/L6等脊神经造成节段性神经损伤。

治疗周期推荐与分析

术后1–21 d是药效窗口;若看慢性中枢敏化可延长。

阳性药推荐与分析

阳性药:加巴喷丁、普瑞巴林、度洛西汀、阿米替林。

模型差异、研发目的与剂型推荐

比CCI/SNI更适合DRG、脊髓节段和神经根病研究;不如SNI简单。适合局部DRG递药、病毒和长效制剂。

推荐检测指标

机械/热/冷痛、DRG离子通道、脊髓胶质、轴突损伤

LY3556050(Eli Lilly)

ST-503(Sangamo Therapeutics)

Engensis/VM202(Helixmith)

糖尿病周围神经病痛STZ糖尿病神经痛模型大鼠:SD/Wistar;小鼠:C57BL/6。

种属/品系优势-劣势-特点-应用建议

兼具代谢异常和神经病痛,适合DPN;但血糖控制和体重变化会干扰结果。建议加入代谢伴随指标。

造模方法

STZ诱导1型糖尿病样高血糖,数周后出现机械/热痛敏和神经纤维损伤。

治疗周期推荐与分析

代谢药可早期给药,镇痛药在痛敏稳定后持续2–8周。

阳性药推荐与分析

阳性药:度洛西汀、普瑞巴林、加巴喷丁;若研究代谢+镇痛,可加二甲双胍/GLP-1R工具药。

模型差异、研发目的与剂型推荐

与外伤性NP不同,更适合代谢-炎症-神经损伤耦合;适合口服慢病药、长效制剂和多靶点药。

推荐检测指标

机械/热痛、神经传导、IENF、血糖/HbA1c、炎症和氧化应激。

LY3556050(Eli Lilly)

Engensis/VM202(Helixmith)

ST-503(Sangamo Therapeutics)

神经病理性疼痛/三叉神经痛眶下神经慢性压迫(ION-CCI)模型大鼠:SD最常用,面部von Frey和自梳理行为稳定;小鼠:C57BL/6适合遗传机制;豚鼠/兔/犬/猪极少常规使用。

种属/品系优势-劣势-特点-应用建议

该模型更贴近三叉神经痛/口面痛;手术技术要求高于坐骨神经模型。大鼠口面行为更容易观察,小鼠适合通路验证。

造模方法

暴露眶下神经后进行松紧适中的结扎/压迫,术后形成机械痛敏与面部异常梳理,可伴焦虑样行为。

治疗周期推荐与分析

一般术后3–14 d建立;止痛药机制评估多在1–3周;若做神经修复/局部缓释材料可延长至4–8周。

阳性药推荐与分析

一线参照:卡马西平/奥卡西平;神经病理痛通用:加巴喷丁、普瑞巴林、度洛西汀。理由:覆盖经典三叉神经痛与广谱神经病理痛阳性对照。

模型差异、研发目的与剂型推荐

区别于CCI/SNI/SNL:ION-CCI特异反映口面痛与三叉系统;适合鼻喷、局部凝胶、神经阻滞、口腔黏膜制剂和CGRP/Na通道项目。

推荐检测指标

面部机械阈值、冷刺激、自梳理/擦面;三叉神经节与脊束核c-Fos、GFAP/Iba1、Nav1.7/1.8、CGRP、炎症因子。

LY3556050(Eli Lilly)

ST-503(Sangamo Therapeutics)

Engensis/VM202(Helixmith)


疼痛动物实验研究用户指南

——围绕神经病理性疼痛、中枢性疼痛、代谢相关神经痛、化疗诱导神经痛、纤维肌痛样广泛性疼痛与口面痛构建的临床前研究平台

一、这份指南帮助客户解决哪些问题

这份指南主要帮助客户解决以下问题:

疼痛项目应如何界定主线,并选择更适合的动物模型;

中枢性疼痛、外周神经病理性疼痛、化疗诱导神经病痛、糖尿病周围神经痛、纤维肌痛样广泛痛和三叉神经痛之间,应该如何区分研究路径;

不同药物类型、剂型和给药方式,更适合优先进入哪类疼痛模型;

什么时候开始给药更有转化价值,是做急性症状学镇痛验证,还是做慢病程、神经修复和长期给药评价;

哪些模型更适合回答 DRG、脊髓胶质、丘脑-皮层可塑性、微胶质、离子通道、神经传导、IENF、情感痛与中枢敏化等关键问题;

如何避免把镇静、运动抑制、术后活动下降或代谢/运动障碍误读成“镇痛有效”;

项目做到哪一步,需要升级模型、补足终点,或进入更高层级的机制和转化验证。


二、客户项目起始问题清单

在进入具体模型之前,客户最应该先回答的,不是“哪个疼痛模型最经典”,而是“我的项目到底要回答疼痛谱系中的哪一类问题”。

2.1 你的项目属于哪一条病理主线

是更偏外周神经损伤性神经病理痛,如 CCI、SNI、SNL;

还是更偏中枢性疼痛,如卒中后中央痛或脊髓损伤后痛;

是更偏代谢相关神经病痛,如糖尿病周围神经病痛;

还是更偏化疗诱导周围神经病,需要兼顾肿瘤共给药场景;

是更偏慢性广泛痛与中枢敏化,如纤维肌痛样模型;

还是更偏三叉神经痛/口面痛,需要聚焦口面行为和三叉系统读数。

2.2 你的主张更偏哪类研发目标

是否快速降低机械痛、冷痛或热痛;

是否改善长期机械痛敏和中枢敏化;

是否促进神经修复,而不只是短期止痛;

是否验证外周神经保护、代谢改善或抗炎/抗胶质机制;

是否兼顾疲劳、睡眠、焦虑抑郁或情感痛等共病维度;

是否验证局部制剂、缓释材料、鼻喷、口腔黏膜制剂、脑递送或神经调控方案。

2.3 你的药物或技术属于哪一类

加巴喷丁/普瑞巴林类对照路径;

SNRI、TCA 或慢病口服药;

局部镇痛、局部递药或缓释材料;

中枢穿透小分子、脑递送或神经调控项目;

代谢+镇痛双重机制项目;

化疗共给药的神经保护项目;

病毒、基因治疗、局部 DRG 递药或植入装置项目。

2.4 你的关键终点是什么

机械阈、冷痛、热痛;

行走分析、步态、自梳理/擦面;

DRG/脊髓炎症、胶质活化、离子通道;

丘脑/皮层电生理、MRI/DTI;

神经传导、IENF、HbA1c、氧化应激;

CPP/CPA、情感痛、睡眠和焦虑抑郁行为;

三叉神经节、脊束核 c-Fos、Nav1.7/1.8、CGRP。

2.5 你的项目需要哪一级临床贴近度

是做标准化症状学快筛即可;

还是需要更稳定的长期机械痛敏和中枢敏化读数;

还是需要更贴近中枢性疼痛、代谢共病或化疗共病;

还是需要更强的剂型匹配、机制终点和对外 BD/申报证据。


三、疾病主线与选模总逻辑

疼痛项目不能只按“动物有没有痛敏”来选模型。真正决定模型选择的,不是模型知名度,而是项目要回答的是:

是更偏外周神经损伤后痛敏,还是更偏中枢性重塑和情感痛;
是更需要短期机械/热痛读数,还是更需要长期中枢敏化和病程修饰证据;
是更强调DRG、脊髓节段和离子通道机制,还是更强调丘脑-皮层重塑、微胶质和脑通路改变;
是更适合口服、注射和局部制剂,还是更适合脑递送、神经调控、缓释材料、植入装置和口面局部给药。

因此,选模前必须先明确:你的项目是想证明“广谱镇痛有效”,还是想支持“特定病因背景下的疼痛改善”;是想强调“外周神经修复”,还是“中枢敏化逆转”;是做症状学药效,还是做机制、剂型和长期病程验证。否则,最常见的风险就是把单一机械阈改善直接等同于完整镇痛成立,或者把某一外周损伤模型阳性外推到全部疼痛适应症。


四、模型总览表

1.png


五、分模型深度解析

5.1 CPSP 丘脑出血/缺血性中央卒中后痛模型

模型定义

CPSP 模型的核心,不是外周神经损伤,而是通过丘脑 VPL/VPM 等区域出血或缺血,诱导长期机械痛、冷痛和感觉异常,反映丘脑-皮层重塑和中枢敏化。它更贴近中央痛、丘脑痛和卒中后痛项目。

更适合回答的问题

是否改善中央卒中后痛和中枢性疼痛;

是否逆转丘脑-皮层可塑性改变;

是否影响情感痛和中枢调控通路;

是否适合中枢 NMDA、微胶质、BDNF 或脑递送方向项目。

不适合回答的问题

是否适合高通量药效筛选;

是否可用来替代经典外周神经病理痛模型;

是否在缺少电生理、影像和中枢指标时,充分体现模型价值。

阳性药建议

可优先设置加巴喷丁、普瑞巴林、度洛西汀作为症状学阳性药;
若研究中枢 NMDA 或微胶质机制,可加氯胺酮、米诺环素作为工具对照。

推荐检测指标

机械/冷痛、感觉异常、丘脑/皮层电生理、微胶质、NMDA/BDNF、MRI/DTI。

临床映射

更贴近中央痛、卒中后丘脑痛和中枢敏化主导的疼痛项目;
尤其适合强调脑通路、中枢穿透和神经调控价值的研发叙事。

设计提醒

相较 CCI/SNI,CPSP 不适合只看简单机械阈;

若项目真正主张是中枢性疼痛,则不应只停留在外周神经损伤模型。


5.2 SCI 中央视神经病理性疼痛模型

模型定义

SCI 模型通过脊髓挫伤或压迫后,形成持续机械痛、冷痛和触诱发痛,并伴随脊髓-丘脑-皮层重塑。它是中枢性慢痛的重要平台,核心价值在于中央痛与运动障碍共存。

更适合回答的问题

是否改善脊髓损伤后中央痛;

是否影响上行通路重塑和脊髓胶质反应;

是否适合神经调控、植入装置和局部递药项目;

是否适合观察情感痛和奖惩相关终点。

不适合回答的问题

是否可在不区分运动障碍的情况下直接判断镇痛;

是否适合作为单纯外周神经损伤模型替代;

是否在缺少运动评分和脊髓终点时形成强结论。

阳性药建议

可优先设置普瑞巴林、加巴喷丁、度洛西汀;
神经调控项目可设置标准康复或电刺激阳性对照。

推荐检测指标

机械/冷痛、CPP/CPA、脊髓胶质、上行通路电生理、运动评分、MRI。

临床映射

更贴近SCI 相关中央神经病理性疼痛、器械和植入装置项目;
适合神经调控、缓释材料和局部递药路径。

设计提醒

必须把运动缺陷与痛行为解释分开;

若项目真正目标是中枢性慢痛和器械,不应仅停留在 CCI/SNI。


5.3 Paclitaxel / Oxaliplatin 化疗诱导周围神经病模型(CIPN)

模型定义

CIPN 模型通过反复给予紫杉醇、奥沙利铂等化疗药,诱导机械痛、冷痛和神经纤维损伤,更贴近肿瘤伴随治疗场景下的感觉神经毒性。

更适合回答的问题

是否在不影响抗肿瘤疗效的前提下减轻化疗神经痛;

是否改善冷痛和神经纤维损伤;

是否适合化疗同期预防给药或痛敏形成后治疗;

是否适合神经保护和肿瘤共病设计。

不适合回答的问题

是否能直接替代外伤性神经病理痛模型;

是否可忽略肿瘤药相互作用和体重影响;

是否能在缺少 IENF、神经传导和抗肿瘤疗效验证时支撑完整结论。

阳性药建议

度洛西汀临床关联度最高,可作为首选阳性药;
加巴喷丁、普瑞巴林可作为辅助对照。

推荐检测指标

机械/冷痛、IENF 密度、神经传导、体重、抗肿瘤疗效不受损验证。

临床映射

更贴近化疗诱导周围神经病、外周神经保护和肿瘤共给药项目;
适合口服/注射药和神经修复方向。

设计提醒

这是最典型的“不能只看镇痛”的模型之一;

若项目用于肿瘤伴随治疗,必须验证抗肿瘤疗效不受损。


5.4 酸性生理盐水或利血平纤维肌痛样模型

模型定义

该模型通过重复肌内注射酸性生理盐水,或反复给予利血平,诱导广泛机械痛敏、疲劳样和情绪共病表型,更贴近慢性广泛性疼痛和中枢敏化。

更适合回答的问题

是否改善全身化、广泛性疼痛;

是否兼顾疲劳、睡眠和情绪共病;

是否适合多维症状药物和非阿片创新药;

是否适合中枢穿透小分子和慢病口服药。

不适合回答的问题

是否能代表器质性神经损伤;

是否能替代 CCI/SNI/SNL 等外周损伤模型;

是否在缺少活动、情绪和睡眠维度时完整体现模型优势。

阳性药建议

可优先设置度洛西汀、普瑞巴林、米那普仑;
若关注疲劳/睡眠,可加褪黑素或促觉醒/促睡眠策略对照。

推荐检测指标

全身机械痛、疲劳/自主活动、焦虑抑郁行为、脊髓/脑胶质、单胺和睡眠指标。

临床映射

更贴近纤维肌痛样、慢性广泛性疼痛和多症状共病项目;
适合睡眠-疼痛共病和中枢敏化叙事。

设计提醒

若项目真正主张是外周神经修复,就不应选这一类模型作为主模型;

但若项目强调广泛痛、疲劳和情绪,则这类模型往往比 CCI/SNI 更有解释力。


5.5 CCI 慢性坐骨神经压迫模型

模型定义

CCI 是最经典的神经病理痛模型之一,通过轻度多点结扎形成持续性部分压迫损伤,兼具机械痛和热痛。它适合承担标准化神经病理痛症状学和炎症机制研究的角色。

更适合回答的问题

是否降低机械痛、热痛和冷痛;

是否适合口服、局部和缓释制剂评价;

是否影响 DRG/脊髓炎症、离子通道和胶质活化;

是否适合经典药效验证。

不适合回答的问题

是否最适合长期高度稳定的机械痛敏研究;

是否在不控制手术力度的情况下形成高重复性结论;

是否可替代更节段化或更长期稳定的模型。

阳性药建议

可优先设置加巴喷丁、普瑞巴林、度洛西汀、阿米替林;
局部镇痛项目可增加利多卡因、辣椒素工具对照。

推荐检测指标

机械阈、热痛、冷痛、行走分析、DRG/脊髓炎症、离子通道与胶质活化。

临床映射

更贴近经典外周神经病理痛、局部镇痛和炎症-神经耦合项目;
适合口服、局部、缓释和神经炎症方向。

设计提醒

CCI 的核心风险是操作者依赖性;

若项目更强调长期机械痛敏稳定性,SNI 往往比 CCI 更稳。


5.6 SNI 保留性神经损伤模型

模型定义

SNI 通过切断胫神经和腓总神经、保留腓肠神经,形成长期稳定机械痛。这个模型的核心优势是机械痛敏稳定、重复性高、运动干扰相对更少。

更适合回答的问题

是否改善长期机械痛敏;

是否适合中央敏化和长期病程研究;

是否适合神经调控、基因研究和持续给药设计。

不适合回答的问题

是否最适合热痛研究;

是否可在缺少长期观察的情况下完全体现模型优势;

是否能替代更适合 DRG 节段机制的 SNL。

阳性药建议

可优先设置加巴喷丁、普瑞巴林、度洛西汀。

推荐检测指标

机械阈、冷痛、步态、DRG/脊髓胶质和神经炎症、脑痛觉回路。

临床映射

更贴近长期机械痛敏和中央敏化研究路径;
尤其适合长期给药和神经调控项目。

设计提醒

与 CCI 相比,SNI 更稳,但热痛信息较弱;

若项目核心读数是热痛,不应优先选 SNI。


5.7 SNL 脊神经结扎模型

模型定义

SNL 通过结扎 L5/L6 等脊神经,形成节段性神经损伤和明显机械痛,是DRG 和脊髓节段机制研究的代表性模型。

更适合回答的问题

是否作用于 DRG、脊髓节段和神经根病机制;

是否适合局部 DRG 递药、病毒和长效制剂;

是否影响离子通道、轴突损伤和节段性炎症。

不适合回答的问题

是否适合作为最简便的神经病理痛首筛;

是否在手术精细度不足时仍能保持高稳定性;

是否能替代长期更稳定但更简单的 SNI。

阳性药建议

可优先设置加巴喷丁、普瑞巴林、度洛西汀、阿米替林。

推荐检测指标

机械/热/冷痛、DRG 离子通道、脊髓胶质、轴突损伤。

临床映射

更贴近DRG、神经根病和节段性神经损伤项目;
适合局部 DRG 递药、病毒和机制验证。

设计提醒

若项目主张集中在 DRG 和节段性机制,SNL 往往比 CCI/SNI 更合适;

但若首要目标是操作简便和长期重复性,SNI 往往更有优势。


5.8 STZ 糖尿病神经痛模型

模型定义

STZ 模型通过诱导高血糖,在数周后形成机械/热痛敏和神经纤维损伤,核心特点是代谢异常与神经病痛并存。

更适合回答的问题

是否改善糖尿病周围神经病痛;

是否同时作用于代谢、炎症和神经损伤;

是否适合口服慢病药、长效制剂和多靶点药;

是否适合代谢+镇痛双重主张。

不适合回答的问题

是否可完全等同于外伤性神经病理痛;

是否能忽略血糖控制、体重和代谢伴随指标;

是否在缺少神经传导和 IENF 时支撑完整修复结论。

阳性药建议

可优先设置度洛西汀、普瑞巴林、加巴喷丁;
若研究代谢+镇痛,可加二甲双胍或 GLP-1R 工具药。

推荐检测指标

机械/热痛、神经传导、IENF、血糖/HbA1c、炎症和氧化应激。

临床映射

更贴近DPN 和代谢-神经损伤耦合项目;
适合慢病口服药和多靶点方向。

设计提醒

这是一个典型必须把伴随指标纳入解释的模型;

若血糖和体重控制不好,疼痛结果的解释会明显变弱。


5.9 ION-CCI 眶下神经慢性压迫模型

模型定义

ION-CCI 通过对眶下神经进行结扎或压迫,诱导机械痛敏和面部异常梳理,反映三叉系统损伤和口面痛。它是三叉神经痛和口面痛研究最直接的动物模型之一。

更适合回答的问题

是否改善三叉神经痛和口面痛;

是否适合鼻喷、局部凝胶、口腔黏膜制剂和神经阻滞;

是否影响三叉神经节、脊束核、Nav1.7/1.8、CGRP 和炎症因子;

是否适合三叉系统通路验证。

不适合回答的问题

是否适合作为坐骨神经模型的简单替代;

是否在不观察面部行为的情况下完整支撑结论;

是否能忽略三叉系统终点,仅凭普通机械阈解释口面痛机制。

阳性药建议

可优先设置卡马西平、奥卡西平作为一线对照;
广谱神经病理痛对照可加入加巴喷丁、普瑞巴林、度洛西汀。

推荐检测指标

面部机械阈值、冷刺激、自梳理/擦面;三叉神经节与脊束核 c-Fos、GFAP/Iba1、Nav1.7/1.8、CGRP、炎症因子。

临床映射

更贴近三叉神经痛、口面痛和局部给药项目;
尤其适合鼻喷、局部凝胶、神经阻滞和 Na 通道/CGRP 方向。

设计提醒

与 CCI/SNI/SNL 相比,ION-CCI 的优势是三叉系统特异性,而不是手术简便;

如果项目要讲口面痛,就不应只用坐骨神经模型替代。


六、项目分阶段推荐路径

如果项目目标是验证经典外周神经病理痛药效,通常可从 CCI 或 SNI 起步。前者更适合机械痛+热痛和炎症机制,后者更适合长期稳定机械痛敏。

如果项目目标是验证DRG、节段性脊神经或神经根机制,SNL 往往比 CCI/SNI 更合适。

如果项目核心主张是中央痛、中枢敏化和脑通路重塑,应优先考虑 CPSP 或 SCI,而不应只停留在外周神经损伤模型。

如果项目主张是化疗伴随治疗和神经保护,应优先进入 CIPN;如果主张是代谢+镇痛双机制,应优先进入 STZ。

如果项目主张是广泛痛、疲劳和睡眠-情绪共病,酸性生理盐水或利血平纤维肌痛样模型通常比神经损伤模型更有解释力。

如果项目主张是三叉神经痛、口面痛或局部口面制剂,则应直接进入 ION-CCI,而不是简单沿用坐骨神经模型。


七、药物类型 / 剂型 / 给药方式 → 模型匹配

经典神经病理痛口服药和广谱镇痛药,适合优先进入 CCI、SNI 或 SNL。

中枢穿透小分子、脑递送、神经调控和植入装置,更适合 CPSP 或 SCI。

化疗共给药、神经保护和不影响抗肿瘤疗效的项目,应优先在 CIPN 中验证。

慢病口服药、代谢+镇痛双机制和长效制剂,更适合 STZ。

多维症状药物、睡眠-疼痛共病项目和非阿片创新药,更适合纤维肌痛样模型。

鼻喷、局部凝胶、口腔黏膜制剂、神经阻滞和三叉系统项目,更适合 ION-CCI。

局部 DRG 递药、病毒和长效制剂,更适合 SNL;长期机械痛敏和神经调控,更适合 SNI。


八、性别、年龄、发育阶段

在疼痛项目中,年龄、病程阶段和给药窗口不是背景变量,而是决定模型解释力的重要条件。术后 1–3 天、1–21 天、1–8 周、2–8 周等不同窗口,这本质上说明:不同疼痛模型必须按病程设计,而不是统一套用同一给药节奏。

因此建议至少做到:

若项目是急性症状学验证,应选择痛敏稳定后最典型窗口;

若项目主张慢病修饰或神经修复,应延长至 2–8 周甚至更久;

若项目同时涉及运动、代谢或肿瘤共病,应把伴随疾病进程纳入时间设计,而不是单独看痛阈。


九、共病与排除性设计

疼痛项目最常见的误判,不是“模型没建好”,而是“看起来痛阈上升,但其实是镇静、活动下降、运动受损或伴随病理变化造成的假阳性”。这在 SCI、CPSP、STZ、CIPN 和纤维肌痛样模型中尤其重要。

SCI 中必须把运动评分与痛行为分开解释;

STZ 中必须结合血糖、HbA1c、体重和神经传导;

CIPN 中必须验证抗肿瘤疗效不受损;

纤维肌痛样模型中必须把疲劳、活动下降和情绪共病与“单纯镇痛”区分开;

ION-CCI 中必须结合面部行为和三叉系统指标,而不是只看普通机械阈。


十、给药时间周期与治疗时间窗口

CPSP 建议造模后 1–8 周连续评估;中枢调节药、神经调控和长效制剂宜做中长期给药。

SCI 通常伤后 1 周起进入痛敏期,治疗建议 2–8 周;植入装置和神经调控需更长观察。

CIPN 可在化疗同期做预防给药,也可在痛敏出现后治疗 1–4 周。

纤维肌痛样模型建议建模后 1–4 周给药。

CCI 术后 1–14 天可开始给药,连续 3–21 天;长效缓释制剂至少覆盖痛敏稳定期。

SNI 术后 1–3 天即可见稳定机械痛,药物可持续 1–4 周。

SNL 术后 1–21 天是主要药效窗口;若观察慢性中枢敏化可延长。

STZ 中代谢药可早期给药,镇痛药则在痛敏稳定后持续 2–8 周。

ION-CCI 一般术后 3–14 天建立,机制评估多在 1–3 周;神经修复和局部缓释材料可延长至 4–8 周。


十一、推荐检测指标分层

核心症状学终点

机械阈、冷痛、热痛、感觉异常、触诱发痛、面部机械阈值、自梳理/擦面。

运动与功能终点

行走分析、步态、运动评分、自主活动。

外周神经与脊髓终点

DRG/脊髓炎症、胶质活化、离子通道、轴突损伤、神经传导、IENF。

中枢通路终点

丘脑/皮层电生理、MRI/DTI、脑痛觉回路、上行通路电生理、微胶质、NMDA/BDNF。

共病和伴随指标

血糖/HbA1c、体重、焦虑抑郁行为、疲劳、睡眠、CPP/CPA、抗肿瘤疗效不受损验证。

三叉系统终点

三叉神经节与脊束核 c-Fos、GFAP/Iba1、Nav1.7/1.8、CGRP、炎症因子。


十二、不同证据强度对应的推荐终点组合

基础药效证据

核心痛敏终点组合。
例如:CCI/SNI/SNL 中的机械阈与热/冷痛;
CPSP/SCI 中的机械/冷痛;
ION-CCI 中的面部机械阈和擦面行为。

机制增强证据

基础行为学 + 对应组织层终点。
例如:
CCI/SNL 补 DRG 离子通道、脊髓胶质;
CPSP 补丘脑/皮层电生理和微胶质;
STZ 补 IENF、神经传导和代谢指标;
ION-CCI 补三叉神经节和脊束核终点。

转化增强证据

机制增强 + 病程/共病/剂型匹配终点。
例如:
CIPN 增加抗肿瘤疗效不受损验证;
SCI 增加运动评分和 MRI;
纤维肌痛样模型增加疲劳、睡眠和情绪终点;
长效制剂增加维持期和重复给药设计。


十三、不同模型的严重程度与病程分层

CCI 更适合经典外周神经病理痛和热痛读数;

SNI 更适合长期稳定机械痛敏;

SNL 更适合 DRG 和节段性机制;

CPSP 和 SCI 更适合中枢性疼痛和中央敏化;

CIPN 更适合化疗伴随治疗场景;

STZ 更适合代谢相关神经病痛;

纤维肌痛样模型更适合广泛痛和多症状共病;

ION-CCI 更适合三叉神经痛和口面痛。


十四、失败风险与设计提醒

CPSP 最常见的风险,是建模难度高但终点体系过薄,未体现中枢模型价值。

SCI 最常见的风险,是把运动障碍误读成痛行为变化。

CIPN 最常见的风险,是只看镇痛,不验证抗肿瘤疗效是否受损。

纤维肌痛样模型最常见的风险,是把活动下降或情绪变化直接解释成镇痛。

CCI 最常见的风险,是手术力度差异带来批间波动。

SNI 最常见的风险,是用它去讲热痛而忽视模型本身的优势是机械痛。

SNL 最常见的风险,是手术精细度不足导致模型不稳定。

STZ 最常见的风险,是不纳入代谢伴随指标。

ION-CCI 最常见的风险,是没有做口面行为和三叉系统终点,却想支撑三叉神经痛结论。


十五、临床适应症与项目类型映射

CPSP 更贴近中央卒中后痛和中枢性疼痛项目;

SCI 更贴近脊髓损伤后中央痛、器械和神经调控项目;

CIPN 更贴近化疗诱导周围神经病和肿瘤伴随治疗项目;

纤维肌痛样模型更贴近广泛性慢痛、疲劳和睡眠-情绪共病项目;

CCI、SNI、SNL 更贴近不同层级的外周神经病理痛项目;

STZ 更贴近糖尿病周围神经病痛项目;

ION-CCI 更贴近三叉神经痛和口面痛项目。


十六、模型选择决策树

如果你的项目核心问题是经典外周神经病理痛,优先 CCI、SNI 或 SNL;
如果更偏热痛和经典症状学,优先 CCI;
如果更偏长期稳定机械痛,优先 SNI;
如果更偏 DRG 和节段性机制,优先 SNL。

如果你的项目核心问题是中央痛和中枢敏化,优先 CPSP 或 SCI;
如果更偏卒中后丘脑痛,优先 CPSP;
如果更偏脊髓损伤、器械和植入装置,优先 SCI。

如果你的项目核心问题是肿瘤伴随治疗和神经保护,优先 CIPN。

如果你的项目核心问题是代谢+镇痛双主张,优先 STZ。

如果你的项目核心问题是广泛痛、疲劳和情绪/睡眠共病,优先纤维肌痛样模型。

如果你的项目核心问题是口面痛、三叉神经痛和局部口面制剂,优先 ION-CCI。


十七、常见选模误区

把所有疼痛项目都放进 CCI 或 SNI,而不区分中枢、代谢、化疗、广泛痛和三叉系统;

把单一机械阈改善当成完整镇痛证据;

把中枢性疼痛项目放在纯外周神经损伤模型里解释;

做化疗神经痛项目却不验证抗肿瘤疗效是否受影响;

做糖尿病神经痛项目却不纳入血糖、HbA1c、神经传导和 IENF;

做三叉神经痛项目却只看普通足底 von Frey,不看口面行为与三叉系统终点;

做器械、缓释材料和长效制剂项目却没有足够长的观察期。


十八、博恩平台优势

真正高质量的疼痛临床前平台,不是“会做几个 von Frey 和热板实验”,而是能先把客户项目拆成外周神经损伤、中枢性疼痛、代谢相关疼痛、化疗诱导神经痛、广泛性慢痛、三叉神经痛,以及对应的剂型和机制路径,再去匹配模型、给药周期、阳性药和终点体系,减少“行为学看起来阳性,但病因解释、剂型匹配和临床转化不足”的风险。对于疼痛项目,真正决定项目质量的,往往不是模型数量,而是模型是否与疾病主线、给药场景和终点体系准确匹配。

 




E-mail
biornservice@163.com
TEL: 86-025-52169496
17302579479
在线QQ客服
微信扫描二维码直接联系专属客服
返回顶部